Building Book Your Show: A Robust Cinema Booking Backend

4 min read

Creating a seamless movie ticket booking experience requires a solid backend foundation. In this post, I'll walk you through Book Your Show Backend, a comprehensive RESTful API service designed to manage a modern cinema complex. From movie catalogs to real-time seat reservations, this system handles it all with secure authentication and robust data integrity.

🚀 The Tech Stack

To ensure scalability, reliability, and maintainability, I chose a modern Java stack:

  • Core Framework: Spring Boot 3.5.6 for rapid development and production-ready features.
  • Language: Java 17, leveraging the latest LTS features.
  • Database: PostgreSQL, a powerful open-source relational database.
  • ORM: Spring Data JPA / Hibernate for efficient database interactions.
  • Security: Spring Security with JWT (JSON Web Tokens) for stateless authentication.
  • Migration: Flyway for version-controlled database schema changes.
  • Deployment: Docker for containerization and easy deployment on platforms like Railway.

🏗️ Architecture & Design

The project follows a clean, layered architecture to separate concerns and improve testability:

  1. Controllers: Handle HTTP requests and define REST endpoints.
  2. Services: Contain the business logic (e.g., calculating ticket prices, validating show times).
  3. Repositories: Interact with the database using Spring Data JPA.
  4. DTOs (Data Transfer Objects): Ensure strict contracts for API requests and responses, decoupling the internal database model from the external API.

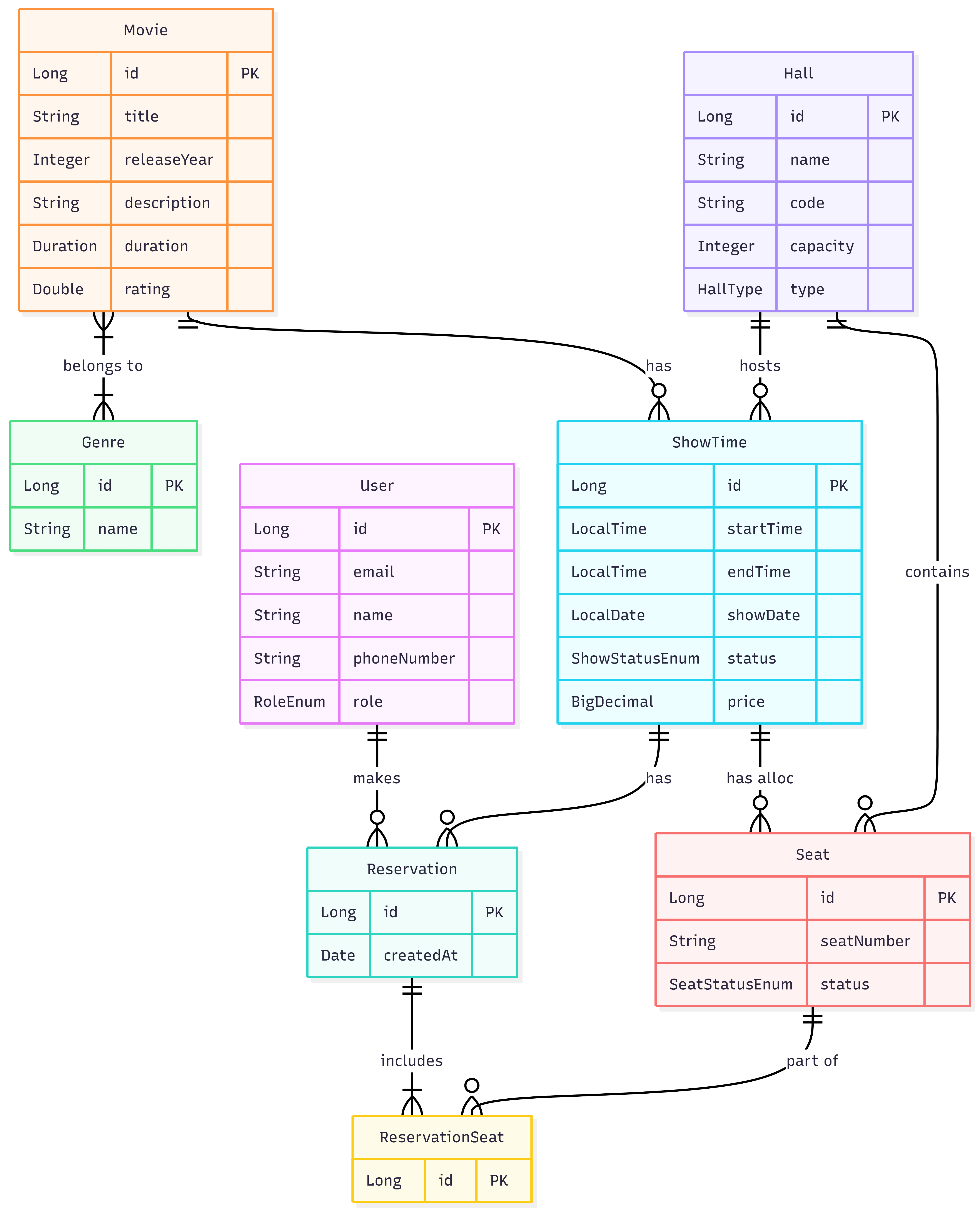
Database Schema

A well-designed schema is crucial for a booking system. Key entities include:

  • Movies & Genres: A many-to-many relationship allowing movies to have multiple genres.
  • ShowTimes: Links specific movies to time slots and dates.
  • Seats & Reservations: The core of the booking system. ReservationSeats links bookings to specific seats, ensuring no double bookings occurs.
User Reservation ER Diagram for movie booking system

🔐 Security & Authentication

Security is paramount. The application implements a robust JWT-based authentication system:

  • Stateless: No server-side session storage, making horizontal scaling easier.
  • Dual Tokens: Uses Access Tokens (short-lived) for requests and Refresh Tokens (long-lived, stored in HttpOnly cookies) to maintain user sessions securely.
  • Role-Based Access Control (RBAC): secure endpoints ensure that only ADMIN users can create movies or schedule shows, while USER roles can browse and book tickets.
// Example: Securing endpoints
@Configuration
@EnableWebSecurity
public class SecurityConfig {
    // ... configuration to permit public access to /api/movies
    // but require authentication for /api/reservations
}

✨ Key Features

1. Smart Show Scheduling

The system prevents scheduling conflicts. It validates that a specific movie isn't scheduled twice in the same hall at the same time, ensuring a logical flow of showtimes logic.

2. Concurrency-Safe Seat Reservation

Booking tickets involves a race condition risks where two users might try to book the same seat. Using database transactions and constraints, Book Your Show ensures that once a seat is reserved, it cannot be double-booked.

3. Comprehensive Movie Management

Admins can manage the entire catalogue:

  • Add movies with rich metadata (posters, ratings, duration).
  • Classify movies by genres.
  • Track release years and descriptions.

🛠️ API First Approach

The API is designed to be intuitive and developer-friendly. Here are a few examples:

  • Get Movies:
    GET /api/movies
  • Get Movie by ID:
    GET /api/movies/{id}
  • Get Showtimes:
    GET /api/showtimes
  • Get Showtimes by Movie:
    GET /api/showtimes/{id}
  • Get Seats for the show:
    GET /api/showtimes/{id}/seats
  • Get Reservations:
    GET /api/reservations/my-reservations
  • Book Seats:
    POST /api/reservations

All endpoints return standardized JSON responses with proper HTTP status codes.

🔮 Future Roadmap

This backend is just the beginning. Future enhancements include:

  • Payment Gateway Integration: To process real payments (or maybe not).
  • Email Notifications: Sending booking confirmations.
  • Analytics Dashboard: For admins to view sales trends.

Book Your Show Backend demonstrates how modern Java technologies can be combined to build a production-grade application. Check out the Website to dive deeper into and try it out!